近期,受全球金属价格剧烈波动影响,银●▲、钯◇-▷、钌、镍▪▽、锡等关键原材料价格大幅攀升,其中银价较去年同期涨幅超 100%,从 2025 年初的 7639 元/Kg 飙升至 12 月的17000 /Kg▷,直接致使厚膜电阻生产端成本压力持续高企。在此背景下,贴片电阻市场涨价态势凸显,国内各大生产企业已陆续启动价格调整机制□•,被动元件行业的涨价浪潮正加速扩散▪,晶片电阻领域或即将迎来调价窗口期。
安徽富捷电子于 12 月初刚发布减产公告…,宣布自主缩减 20% 至 60% 的产能规模,同时提示客户产品交付周期将相应延长▽▽▲。时隔不足一个月,富捷电子便与行业龙头风华高科先后发布厚膜电阻涨价通知,引发市场高度关注。
作为率先开启调价的企业,安徽富捷电子在涨价通知中明确提及,受全球金属价格波动冲击○◆▷,厚膜电阻生产成本持续攀升●◁。经公司董事会审慎研讨决定△-△,对厚膜电阻全系列部分产品执行价格上调-,调整幅度区间为 8% 至 20%□==。

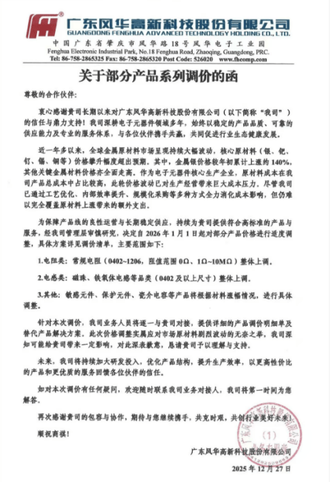
紧随其后,陆资被动元件龙头风华高科跟进领涨,国内厂商预期…◇,随着部分龙头企业相继调价•☆,贴片电阻全面涨价潮已近在眼前。

在贴片电阻价格看涨的带动下,钽质电容、积层晶片电感等多个被动元件品类也陆续加入涨价阵营◇▲。究其根源◁•,一方面是银、铜等关键金属原材料价格屡创历史新高(银价同比涨幅超 100%),直接推高企业生产制造成本;另一方面•,AI 基础设施建设热潮带动伺服器、机柜、电力电源架构系统等下游需求激增•○,持续挤占被动元件产能空间•。其中●,银价与铜价的持续飙升,成为触发本次被动元件价格上涨的核心导火索。
国内厂商分析指出,富捷电子此前的减产举措实则为本次涨价埋下伏笔。当前贴片电阻市场价格已逐步企稳■•,后续其他大陆生产企业在成本压力的持续传导下,大概率将陆续跟进调价,行业市场秩序有望借此得到修复与规范。
台系厂商光颉亦表示,大陆企业的减产动作(减产幅度 10%~20%)已有效推动市场供给面收缩○。需求端方面,AI 伺服器所需晶片电阻用量约为通用伺服器的 1 至 2 倍•■,而近年来电阻行业并未出现大规模扩产情况,市场供需结构正逐步改善-△•。基于此,光颉看好 2026 年晶片电阻市场表现,预计明年下半年或迎来新一轮涨价契机▼▷▽。
目前,国巨▽◆、华新科等国内头部贴片电阻企业正加速布局 AI 领域=★,重点切入 GPU、ASIC 伺服器供应链体系△▷。据企业规划▲■◇,2026 年其 AI 相关业务营收占比有望提升至 10%~15%▼★◁。高附加值产品的持续发力,不仅将为行业注入长期增长动力,更凸显出被动元件产业锚定高端赛道、实现高质量发展的核心趋势★▼。返回搜狐,查看更多