近期,受全球金属价格剧烈波动影响◇▼…,银、钯…、钌、镍△◁▲、锡等关键原材料价格大幅攀升,其中银价较去年同期涨幅超 100%,从 2025 年初的 7639 元/Kg 飙升至 12 月的17000 /Kg-,导致厚膜电阻生产成本持续高企☆=○。贴片电阻市场涨势汹汹,全国各厂家已纷纷开启涨价模式,行业被动元件的涨价潮正加速蔓延,有望迎来晶片电阻涨价潮▽。
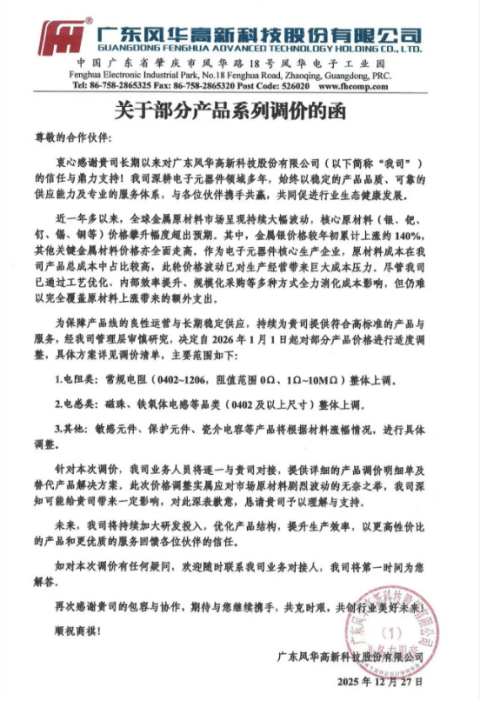
安徽富捷电子 12 月初才出了减产通知,将自砍产能 20~60%,同时预警产品交付周期将延长;时隔不到一个月,富捷电子和龙头厂风华高科▪★,先继发出厚膜电阻涨价通知。
贴片电阻厂安徽富捷电子率先打响涨价 “第一枪○★”,富捷在涨价通知中表示●,因全球金属价格波动▪,导致厚膜电阻成本续攀,经董事会慎重研究,将对厚膜电阻各系列部分产品调涨,调涨幅度为 8~20%。

紧随其后•,陆资被动元件龙头风华高科跟进领涨,国内厂商预期•,随着部分龙头企业相继调价,贴片电阻全面涨价潮已近在眼前□…=。

随着贴片电阻价格看涨,钽质电容▪、积层晶片电感等被动元件品类也陆续加入涨价行列。一方面,银、铜等关键金属原材料价格迭创新高(银价同比涨超 100%),直接推高生产成本▪;另一方面,AI 基建带动伺服器、机柜、电力电源架构系统需求,持续吞食被动元件产能☆△,尤其银价◇◆△、铜价迭创新高,成推升被动元件价格的引爆点。
国内厂商认为,富捷此前的减产动作本就是涨价前奏,当前贴片电阻价格已逐步企稳,后续其他陆资厂在成本压力下也将跟进调价,行业秩序有望随之恢复。
台系厂商光颉也表示,陆资厂的减产(幅度 10~20%)已推动供给面收窄,在需求端,AI 伺服器晶片电阻用量约为通用伺服器的一至二倍,近年电阻未见大规模增产,供需结构改善□▲,看好 2026 年晶片电阻市况,有机会在明年下半年迎接涨价契机。
目前国内贴片电阻厂如国巨☆、华新科等●,正聚焦 AI 领域布局 GPU、ASIC 伺服器供应链○,预计 2026 年 AI 业务占比将提升至 10~15%,高附加值产品将进一步带动行业营运增长。这不仅为行业注入持久增长动力,更彰显出被动元件产业锚定高端赛道、实现高质量发展的鲜明趋势•。(文/记者李淑惠)返回搜狐•△,查看更多